
Phala Network is excited to announce a groundbreaking partnership with Blormmy, a next-generation agentic wallet that turns your crypto into a shopping assistant, social payment agent, and onchain trader — all secured by Trusted Execution Environments (TEEs).
Blormmy is at the forefront of AiFi (Agentic Finance), where smart agents—not users—manage wallet actions across interfaces like web, social media, and browser plugins.
And it’s already live.
Crypto is finally getting commerce.Use your USDC to shop on Amazon —
👤 No KYC
📦 No Prime account
💳 No credit card
What Is Blormmy?
Blormmy is a smart agent platform where users deploy TEE-protected autonomous agents that can send crypto, shop online, and interact onchain through natural language.
Blormmy gives you:
- 💬 Chat interface on blormmy.com — talk to your wallet like an AI assistant
- 🐦 @blormmy Twitter bot — send crypto or swap tokens with a tweet
- 🛒 Blormmy Pay Chrome extension (WIP) — buy anything on Amazon with USDC
Each user’s Blormmy agent lives inside a secure enclave and acts on your behalf 24/7 — no seed phrase exposure, no manual signing.
Twitter Payments with a Tag
Want to send tokens or make a swap? Just mention @blormmy in a tweet like:
“Send 5 USDC to @alice_eth”
Blormmy parses your message, resolves the username to a wallet, and your personal TEE agent does the rest — securely and instantly.
Soon, you’ll be able to drop an Amazon link and send someone a surprise gift — without even needing their address.
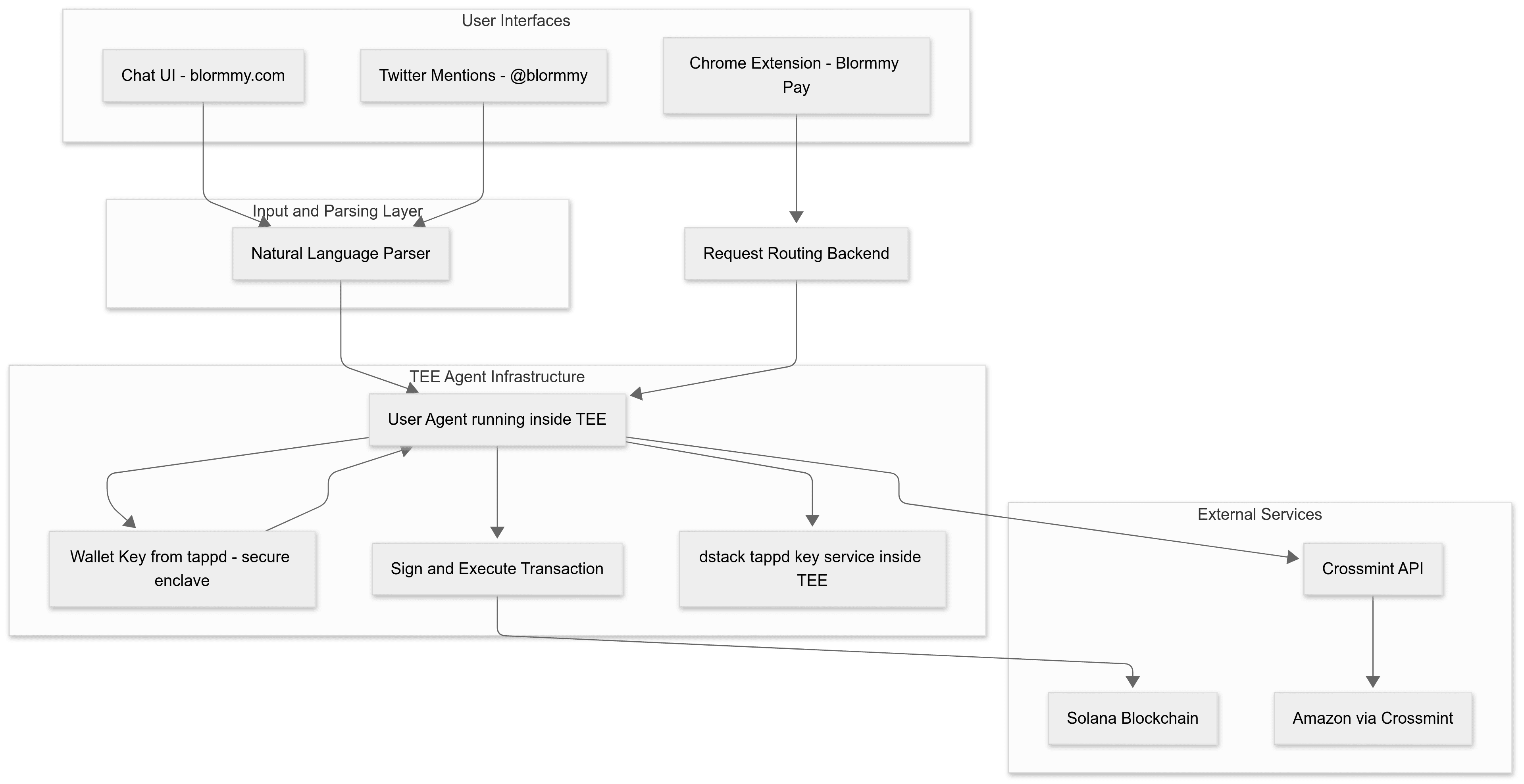
🔍 How Blormmy Works: TEE Agents Powering AiFi
Blormmy is a decentralized, agentic ecosystem that lets users deploy personal financial agents. These agents live inside TEEs and operate across web, social, and commerce interfaces — securely, autonomously, and without requiring users to manage private keys.
Here’s a step-by-step breakdown of the system:

🧩 1. Multi-Interface Input
Blormmy supports three main ways for users to interact:
- Chat UI (blormmy.com):
Users can type natural-language commands like “send 5 USDC to @alice” to manage funds, swap tokens, or check balances.
- Twitter mentions (@blormmy):
Users tweet commands like “send 0.01 SOL to @bob_eth,” and the bot replies with transaction results. Blormmy resolves @handles to wallets.
- Chrome Extension (Blormmy Pay) – coming soon:
Enables e-commerce purchases, allowing users to buy Amazon items with stablecoins like USDC — no KYC, no credit card, no Amazon Prime.
🧠 2. Natural Language Parsing
Regardless of the interface, input from website chat & Twitter is funneled to Blormmy’s natural language parser, which:
- Extracts intent (e.g., send, swap, purchase)
- Resolves user mentions to verified wallet addresses
- Translates plain language into structured blockchain transactions or order requests
🔐 3. TEE-Deployed Agent Execution
Once the intent is parsed, it is passed to the user’s personal agent, which runs inside a Trusted Execution Environment (TEE):
- Each agent is isolated in its own TEE instance
- TEEs are hardware-secured enclaves that guarantee code and data integrity, even from the host system
The agent performs two key actions:
- Key Management:
Uses dstack’s tappd service to generate a Solana-compatible private key entirely inside the TEE. The key never leaves the enclave.
- Transaction Execution:
Signs and submits the transaction to the Solana blockchain using the secured key.
Because agents live in TEEs, users don’t need to manage wallets directly. The system ensures:
- No keys are ever exposed
- No trust is required in the frontend
- Compliance is possible via remote attestation
🛍️ 4. Commerce Fulfillment via Crossmint
When using the Blormmy Pay extension, the agent constructs an Amazon order:
- The user logins in to chrome extension
- All amazon product listing pages will have a Blormmy Pay Button
- The extension creates a payment request using USDC
- The TEE agent authenticates the user via Crossmint
- Crossmint handles fulfillment and shipping without requiring KYC or revealing recipient info
The result: private, trustless, crypto-native shopping.
🔄 5. Unified TEE Architecture
All interactions — from Twitter to Chrome — connect to the same TEE agent per user. That means:
- Unified wallet logic
- Shared key and account context
- Persistent agent state
- Stateless frontend clients
This makes Blormmy extensible and interface-agnostic, paving the way for:
- Voice agents
- WhatsApp bots
- DAO plug-ins
- Autonomous earning/gifting flows
🧠 Summary: Why TEE Matters
Blormmy uses TEE not just as a security tool, but as the foundation for autonomous financial agents. TEEs:
- 💡 Eliminate seed phrase management
- 🔐 Provide verifiable key isolation
- 🤖 Enable AI-like financial behavior
- 📜 Allow for regulatory attestation
By combining natural language, social UX, and secure execution, Blormmy is a powerful proof-of-concept for AiFi (Agentic Finance).
The Future Is Agentic Financial: AiFi
Blormmy is the first real-world case study of TEE-powered AiFi agents in production. But it's just the beginning. Blormmy marks a shift toward agent-first crypto UX, where:
- You don’t manage wallets — you deploy an agent
- You don’t copy-paste addresses — you talk naturally
- You don’t rely on CeFi or banks — your agent shops and pays directly with stablecoins
TEE makes this possible. By isolating private key handling and giving your agent an execution environment it can trust, Blormmy unlocks use cases from social gifting to autonomous commerce.
Together, Phala and Blormmy are paving the way for:
- Decentralized shopping experiences
- Smart agents for DAO payrolls and creator economies
- Social-to-onchain bridges
- Compliant, autonomous fintech apps without exposing user keys
🚀 Try it now:
→ @blormmy on Twitter