
In a significant leap toward secure and autonomous finance, Magic Labs has launched Newton, a platform designed to simplify crypto interactions through verifiable AI agents. This initiative is bolstered by a strategic partnership with Phala Network, integrating its Trusted Execution Environment (TEE) infrastructure to ensure secure and verifiable computations.
š The Challenge: Trust and Complexity in Crypto Automation
Verifiable AI agents are on the riseācapable of executing financial strategies, optimizing yield, and interacting onchain without direct user intervention. But this evolution introduces a critical challenge: how do you verify what an AI agent did, and ensure it operated within defined limits?
While blockchain technology promises decentralized finance, users often grapple with complex interfaces, managing private keys, and real-time market responses. Traditional automation tools, like Telegram trading bots, require users to relinquish full wallet access, exposing them to potential hacks and irreversible losses. This landscape underscores the need for secure, user-friendly automation solutions in the crypto space.
š§ Newton: Verifiable AI Agents for the Onchain Economy
PayPal Ventures-backed Magic Labs launches Newton. Newton addresses these challenges by introducing a verifiable automation layer for the onchain economy. Built by Magic Labs and the Magic Newton Foundation, Newton enables users to delegate tasksāsuch as recurring buys or yield optimizationāwithout surrendering private keys.
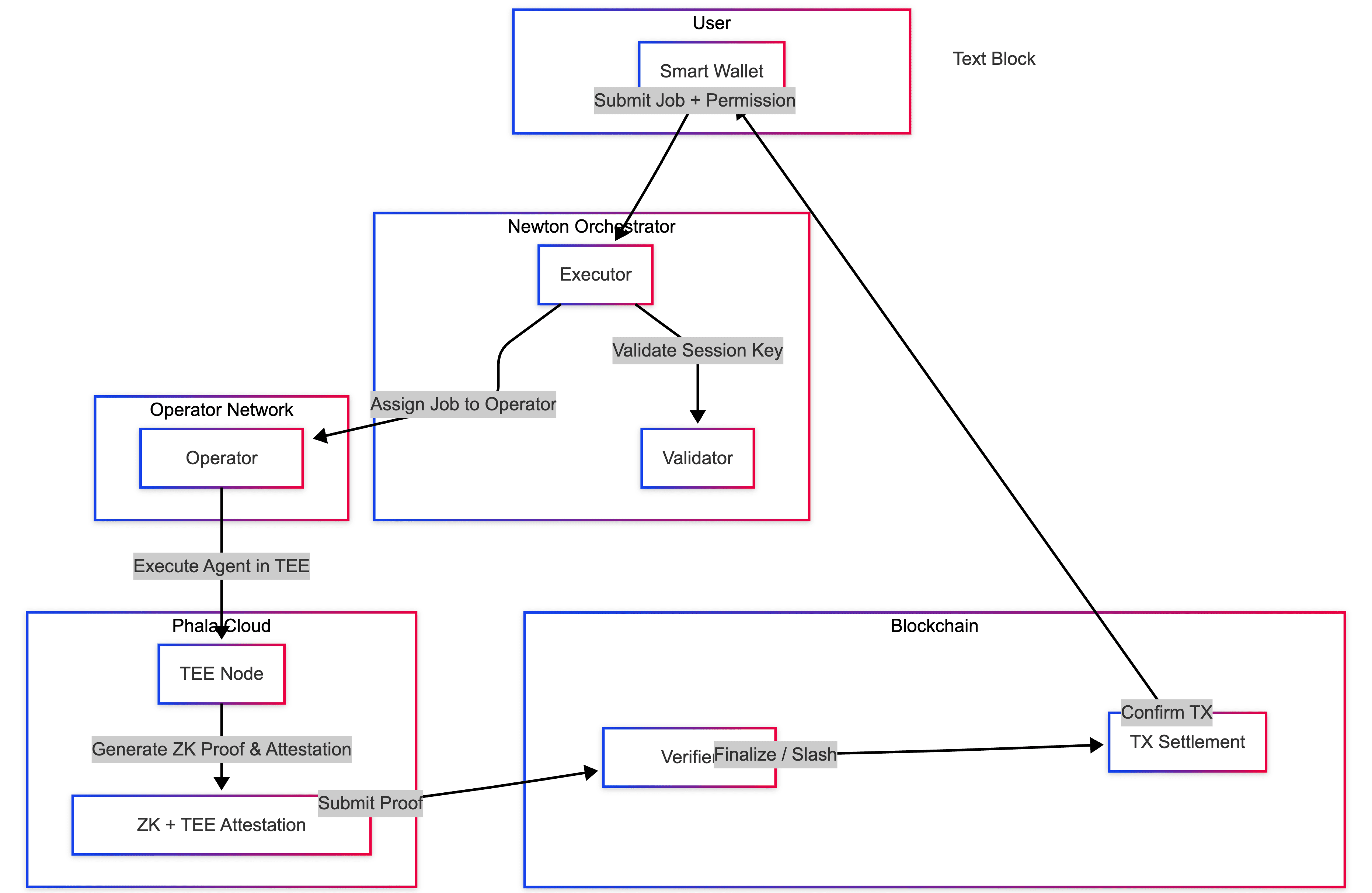
Magic Labsā Newton is a platform for agentic automation in crypto, built to simplify user interactions across DeFi and Web3. With Newton, users can delegate onchain tasksālike recurring buys, yield optimization, or DAO participationāto AI agents governed by cryptographic guardrails.
Unlike traditional bots that require full wallet access and operate in opaque environments, Newton agents:
- Run with user-defined permissions and constraints,
- Generate cryptographic attestations for each action,
- Operate in a transparent, auditable framework.
Itās a leap forward for crypto UX: automation without loss of custody or control.

Each agent action is executed within user-defined boundaries and cryptographically proven through a combination of TEEs and zero-knowledge proofs (ZKPs), ensuring both proactive control and retroactive accountability.
This approach allows users to set high-level financial goals, like "optimize my yield," and have AI agents operate transparently and autonomously within strict, user-defined guardrails. The platform's Genesis release, launched on May 7 on Base, showcases this agentic infrastructure in action, offering users a working system from day one.
š§± Why Verifiability Needs Hardware-Backed Trust
From Newtonās Litepaper, we learn their key architectural principle:
āVerifiability = Determinism + Attestation + Reproducibilityā
This means an agentās actions must be:
- Deterministic: given the same inputs, it should always produce the same outputs.
- Attested: its execution environment must prove it ran the intended code.
- Reproducible: others must be able to verify that result.
But a traditional serverāeven a decentralized oneācan be manipulated or misconfigured. TEEs provide a secure enclave within processors, ensuring that data and code remain confidential and tamper-proof during execution. This hardware-based isolation is crucial for AI agents operating in trustless environments, as it guarantees the integrity and confidentiality of computations.
TEEs bring a new trust primitive: they are cryptographic black boxes, isolated at the hardware level, immune to tampering by even the server owner.
- TEE enables verifiable AI agents to be:
- Self-sovereign: they donāt need to be monitored in real-time.
- Privacy-preserving: user inputs and strategies stay confidential.
- Accountable: every action is logged and cryptographically provable.**
Thatās not just helpfulāitās foundational. Newton without TEE would be another trusted backend. With TEE, it becomes trustless infrastructure for crypto-native automation.
Newton's approach leverages TEEs to ensure that AI agents execute tasks within user-defined boundaries, with each action being cryptographically attested. This setup not only enhances security but also provides verifiable proof of execution, fostering trust among users and developers alike. By combining TEEs with zero-knowledge proofs, Newton ensures that automation processes are transparent, secure, and verifiable, addressing the critical challenges of trust and security in decentralized AI applications.
This is where Phala Cloud enters as a foundational layer.
š Phala Network: The TEE Backbone of Newton
Phala Cloud is a decentralized computing platform purpose-built for trustless, verifiable workloads. It combines the power of TEEs with blockchain-native primitives to offer secure, tamper-proof execution for AI and agents.

In the Newton integration, Phala provides:
- TEE-secured runtime environments, so agent logic executes inside confidential enclaves.
- Remote Attestation, proving each agent request is processed exactly as intended.
- Offchain compute capacity, allowing Newton to scale beyond what onchain systems alone could support.
Critically, users donāt have to trust Newton or Phalaāthey trust the cryptographic guarantees of the TEE and the onchain verifiability of the results.
š The Future: Towards Autonomous, Trustless Finance
Phala and Newton are pushing toward the same vision: autonomous agents, verifiable by design, serving users across the crypto stack.
As this partnership evolves, we expect:
- Programmable agents with dynamic policies and context awareness.
- Multi-agent coordination for tasks like MEV protection or automated governance.
- Integration with other ZK and MPC solutions for composable trust architectures.
The integration of Newton's verifiable AI agents with Phala's TEE infrastructure marks a significant step toward autonomous, trustless finance. By ensuring that automation is not only efficient but also secure and verifiable, this partnership paves the way for broader adoption of decentralized finance solutions.
As the ecosystem evolves, users can expect more sophisticated agent capabilities, including programmable permissions and conditional logic, further enhancing the autonomy and security of their financial operations.