
Executive Summary
The transition away from third-party cookies has fundamentally transformed the marketing landscape, creating an urgent need for privacy-preserving alternatives that maintain measurement accuracy while respecting consumer privacy. As regulatory frameworks tighten globally and browser restrictions continue to evolve, marketing organizations face a critical choice: adapt to a privacy-first world or risk losing competitive advantage.
Privacy computing is no longer optional but fundamental to sustainable marketing success. Organizations failing to implement robust privacy protections face mounting regulatory penalties, reputational damage, and competitive disadvantage in an increasingly privacy-conscious market. Traditional marketing measurement approaches that rely on third-party data and exposed processing create unacceptable risk profiles for organizations operating in regulated environments. Data clean rooms represent one important implementation of privacy computing principles, providing secure environments for collaborative data analysis.
Phala Network emerges as the definitive solution for this challenge, offering a comprehensive confidential computing platform that enables secure data collaboration without compromising privacy or performance. Through our innovative Trusted Execution Environment (TEE) technology, marketing agencies, consultants, and enterprise organizations can unlock the full potential of their first-party data while building trusted partnerships that drive measurable business outcomes. Our approach extends privacy computing capabilities beyond traditional data clean rooms by providing hardware-level privacy guarantees and enabling real-time collaborative analytics at enterprise scale.
This whitepaper demonstrates that privacy computing enables marketing organizations to harness AI's full potential while maintaining data sovereignty, ensuring global regulatory compliance, and building customer trust in an era where privacy protection directly translates to competitive advantage.
1. The Privacy Computing Imperative: Why Traditional Marketing Analytics is No Longer Sufficient
1.1 The End of Third-Party Cookies and the Critical Vulnerability Gap
Modern marketing analytics platforms process vast quantities of sensitive consumer information—from personally identifiable information and protected behavioral data to proprietary business intelligence and competitive campaign performance. Traditional security approaches protect data at rest and in transit, but leave a critical vulnerability: data remains exposed during processing when it must be decrypted for computation.
The marketing industry is experiencing its most significant transformation since the advent of digital advertising. Third-party cookies, once the backbone of digital marketing measurement and targeting, are becoming obsolete. Google's commitment to phase out third-party cookies from Chrome by 2025, combined with Apple's App Tracking Transparency framework and similar initiatives from other browser and platform providers, has created an urgent need for alternative solutions. According to industry research, 89% of marketing organizations have experienced data-related issues in their multi-touch attribution efforts, with 50% citing privacy restrictions and poor access to walled gardens as primary obstacles.
Privacy computing technologies address this gap by protecting data throughout its entire lifecycle, including during active computation, using hardware-based trusted execution environments (TEEs) that maintain encryption even during processing. This enables sophisticated marketing analytics while providing mathematical guarantees of data protection.
1.2 Converging Regulatory and Market Pressures
The regulatory landscape has evolved rapidly, creating a perfect storm of compliance requirements that traditional marketing technology cannot adequately address:
Global Data Protection Frameworks:
GDPR (2018): Established foundation for modern data protection with data minimization, purpose limitation, and mathematical requirements for technical safeguards specifically affecting marketing data processing and automated decision-making.
CCPA/CPRA (2020-2023): Extended similar protections within the United States with enhanced enforcement mechanisms and specific provisions for marketing analytics and advertising technology.
EU AI Act (2024): Introduced risk-based requirements for AI systems used in marketing, with highest standards for systems that process biometric data or influence consumer decision-making.
Emerging Marketing-Specific Regulations: Browser privacy initiatives, platform policy changes, and state-level privacy laws creating complex compliance requirements for marketing technology.
Industry-Specific Compliance Multipliers:
Healthcare Marketing: HIPAA requirements for protected health information in pharmaceutical and healthcare marketing campaigns with mandatory encryption and access controls.
Financial Services Marketing: Enhanced privacy requirements for customer financial data in banking and fintech marketing applications.
Retail and E-commerce: Increasing scrutiny of consumer behavior tracking and personalization algorithms under emerging AI governance frameworks.
Cross-Border Marketing Operations Crisis:
Privacy Shield invalidation and the Schrems II decision have made international marketing campaigns increasingly difficult, with Standard Contractual Clauses under heightened scrutiny. Marketing organizations face the impossible choice between global campaign effectiveness and regulatory compliance when processing consumer data across jurisdictions.
1.3 The Business Case for Privacy Computing in Marketing
The First-Party Data and Collaboration Imperative:
Forward-thinking organizations are recognizing that the solution lies not in finding cookie replacements, but in building sustainable first-party data strategies that create value for both brands and consumers. No single organization possesses all the data needed to understand today's complex customer journeys. The future belongs to those who can collaborate securely through privacy-preserving methods including multi-party attribution, audience enrichment, campaign optimization, and fraud prevention--all while sharing insights without exposing underlying data.
Market Access and Revenue Impact:
Privacy-conscious consumers and enterprise customers increasingly select marketing partners based on demonstrated privacy capabilities rather than policy promises. Marketing organizations without privacy computing capabilities face exclusion from high-value market segments including government contracts, healthcare marketing, financial services, and enterprise B2B marketing with strict data protection requirements.
Competitive Advantage Through Technical Differentiation:
Privacy computing enables marketing organizations to transform regulatory compliance from a cost center into a competitive advantage. Organizations can offer mathematically guaranteed privacy protection that enables new collaboration models and premium pricing strategies for data-driven marketing services, while implementing data clean rooms and other privacy-preserving analytics frameworks.
Risk Mitigation and Total Cost of Ownership:
Beyond compliance benefits, privacy computing significantly reduces cyber insurance premiums, legal liability exposure, regulatory audit costs, and data breach impact through mathematical containment of potential consumer data exposure.
The Strategic Imperative:
Organizations that fail to implement privacy computing face mounting regulatory penalties, reputational damage, and competitive disadvantage as privacy computing becomes the baseline expectation for enterprise marketing services. Privacy computing is no longer optional but fundamental to sustainable marketing success in a privacy-first world.
2. Case Studies: The Necessity of Privacy Computing in Marketing
2.1 Privacy Computing Adoption by Leading Fortune 500 Companies - Enabling Secure Marketing Collaboration
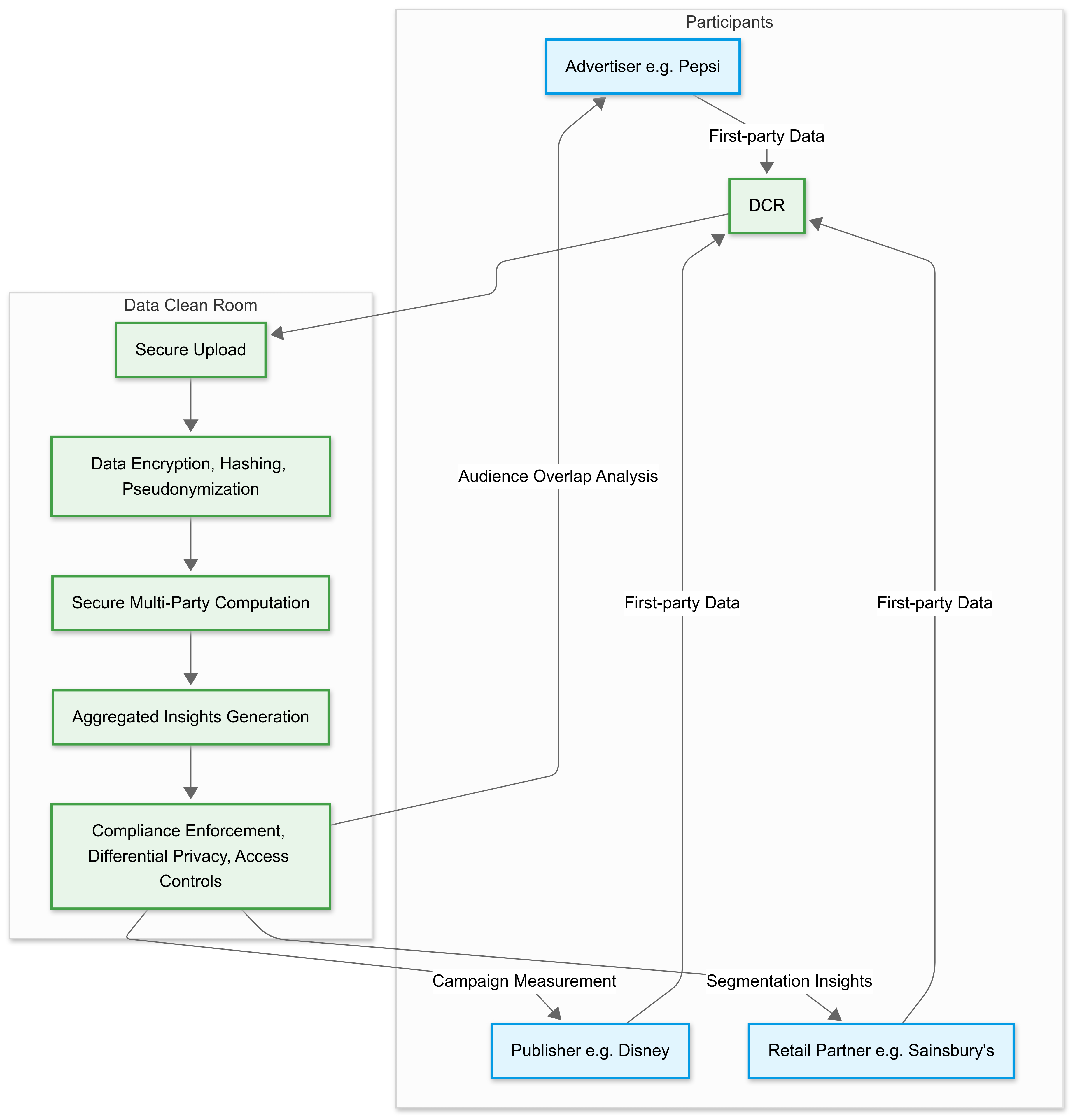
Several notable Fortune 500 companies have adopted privacy computing technologies, including Data Clean Rooms (DCRs), to enable secure and privacy-compliant marketing data collaboration at scale. These companies demonstrate how privacy computing fosters effective marketing strategies without compromising consumer privacy.
Key Privacy Computing Elements:
- Secure Multi-Party Environments: Data collaboration occurs within controlled environments where raw data is not exposed, utilizing encryption and hashing techniques.
- Privacy-Enhancing Technologies: Use of cryptographic methods and differential privacy principles to generate aggregated insights while protecting individual data.
- Regulatory Compliance: Solutions built to comply with GDPR, CCPA, and other global privacy regulations, ensuring legal and ethical data use.
- Scalability and Cross-Industry Integration: Support for large-scale data collaboration across multiple partners and industries, improving marketing measurement and audience targeting.

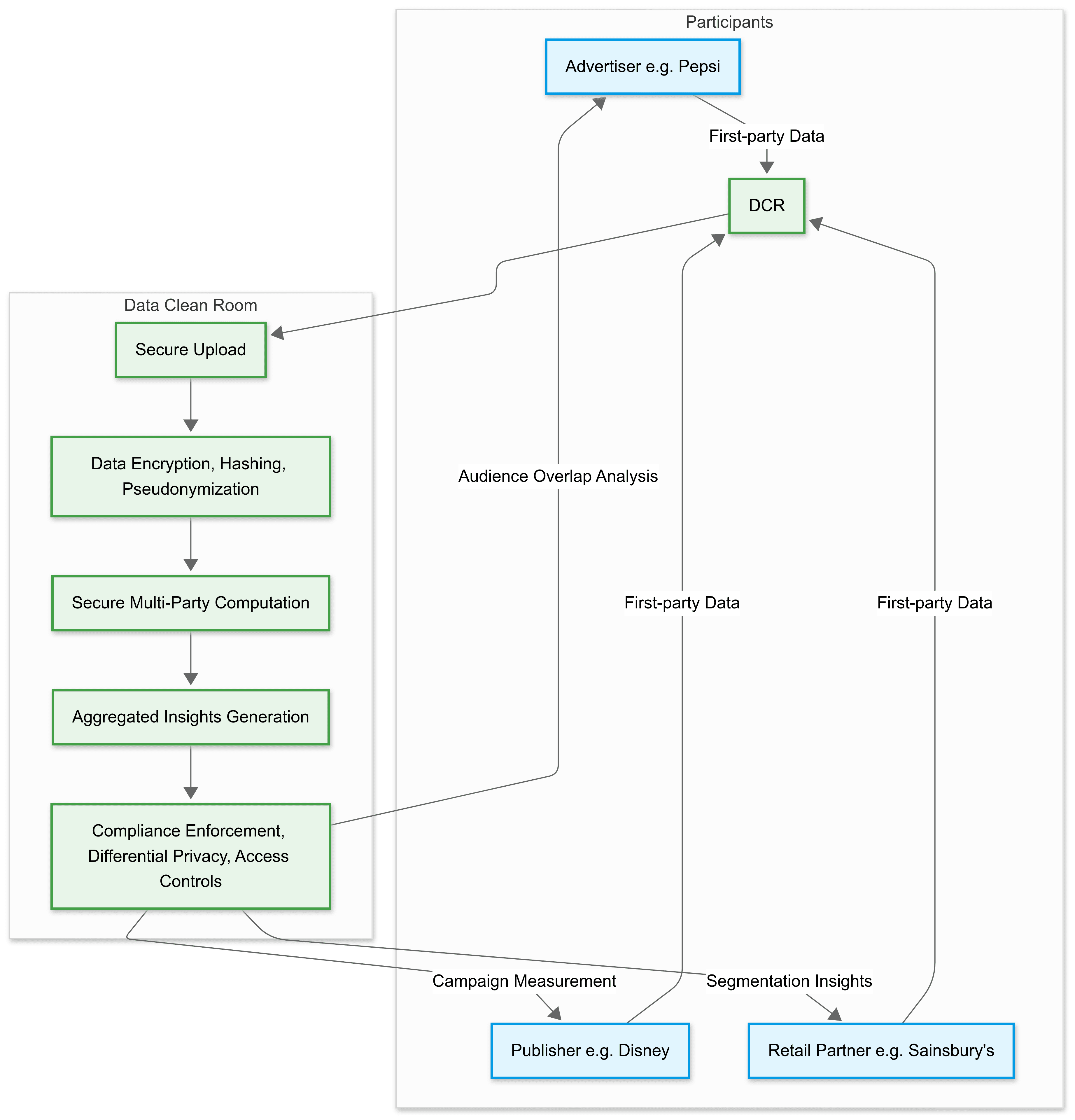
Representative Fortune 500 Companies Employing Privacy Computing:
- Google and Amazon: Operating their proprietary clean rooms, enabling advertisers and partners to share data securely while preserving privacy.
- Disney and NBCUniversal: Using privacy computing to enhance advertising targeting and cross-platform measurement without compromising user data.
- Netflix: Employing privacy-preserving collaboration to deliver personalized ads while safeguarding viewer privacy.
- Pepsi and Sainsbury’s: Collaborating with retail partners via privacy-enabled platforms to enhance segmentation and campaign measurement, leading to measurable sales uplifts.
- Snap and Booking.com: Leveraging clean rooms to allow advertisers robust data collaboration capabilities with strong privacy protections.
- Experian and Kantar: Utilizing clean rooms for identity resolution, audience modeling, and multi-party data collaboration that respects privacy.
Industry Impact for Marketing Organizations:
These leading enterprises show how privacy computing is essential for maintaining consumer trust, achieving regulatory compliance, and enabling robust marketing measurement and collaboration. Adoption of privacy computing technologies like DCRs has become a business imperative, ensuring that marketing strategies remain effective as privacy regulations tighten and consumers demand greater transparency.
Together, these case studies underline that privacy computing not only protects individual data but also unlocks new possibilities for data-driven marketing at scale. This creates a new industry baseline, where privacy protection and marketing effectiveness go hand in hand.
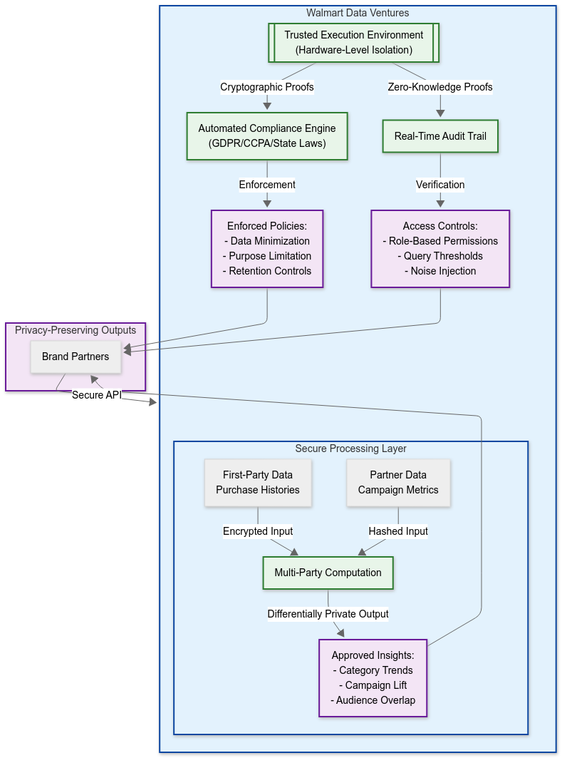
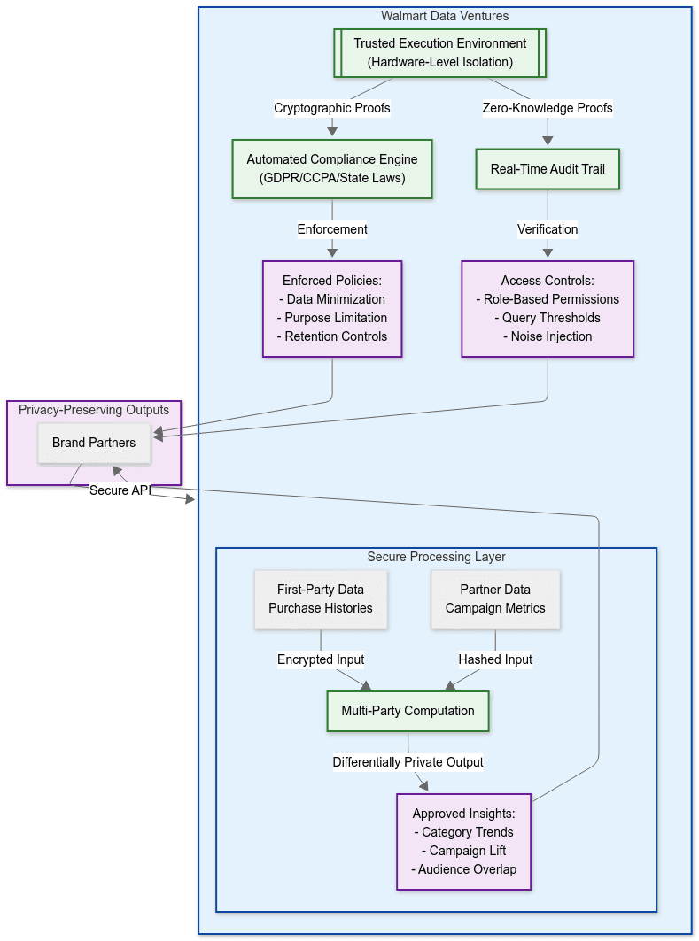
2.2 Walmart's Data Ventures - Establishing Industry Standards for Privacy-Preserving Retail Media
Walmart's Data Ventures division has emerged as a leading example of how privacy computing can transform retail media while establishing new industry standards for consumer data protection. Their implementation demonstrates that sophisticated marketing analytics and mathematical privacy guarantees are essential for sustainable competitive advantage in retail media.
Privacy Computing Implementation:
Consumer Data Protection: Walmart's trusted execution environments enable brand partners to access consumer insights without exposing individual customer purchase histories. TEE-based analytics process transaction data and shopping behavior while maintaining cryptographic isolation that prevents unauthorized access to sensitive consumer information.
Competitive Intelligence Safeguarding: Privacy computing ensures competing brands cannot access each other's campaign performance data or customer overlap information. Hardware-level isolation maintains competitive confidentiality while enabling sophisticated category-level insights.
Regulatory Compliance Foundation: The architecture provides built-in compliance with GDPR, CCPA, and state privacy regulations through cryptographic verification rather than policy-based assurances, enabling consistent privacy protection across global operations.

Industry Impact and Strategic Implications:
Walmart's privacy-first retail media approach has fundamentally transformed industry expectations, driving industry-wide adoption of privacy computing as brand partners now demand equivalent privacy protections from competing retailers. Mathematical privacy guarantees have expanded the addressable market by enabling previously privacy-sensitive brands and regulated industries to participate in retail media programs, while demonstrating that privacy computing can operate at retail scale processing millions of daily transactions with real-time optimization capabilities. This success has established privacy computing as the expected baseline for enterprise retail media, proving that privacy protection capabilities directly translate to competitive advantage through expanded partnership ecosystems and access to privacy-conscious brand partners, while organizations delaying adoption face increasing market access limitations as privacy protection becomes a core competency impacting business development and competitive positioning.
3. Industry-Specific Marketing Applications
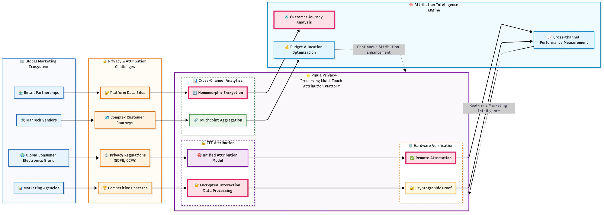
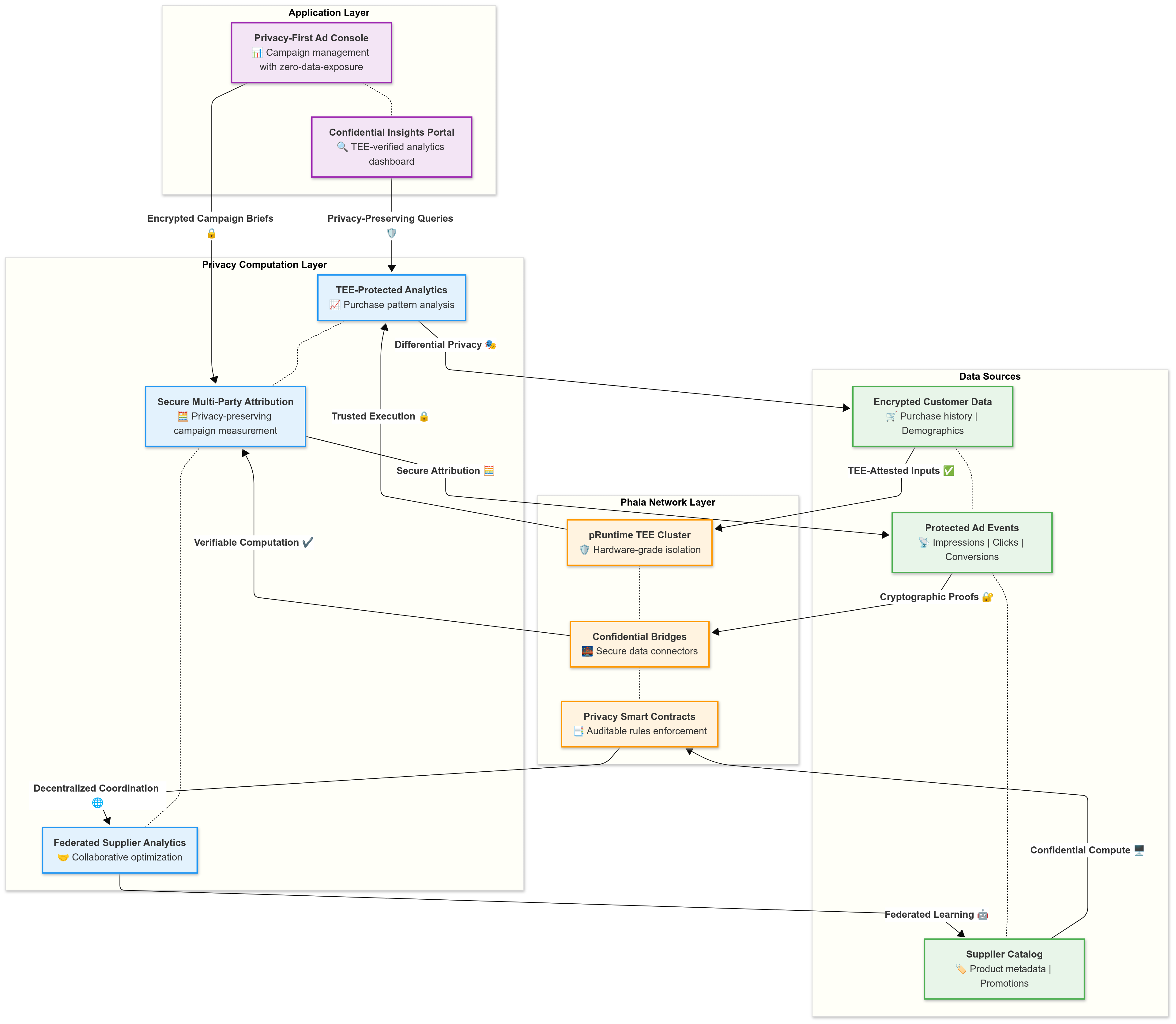
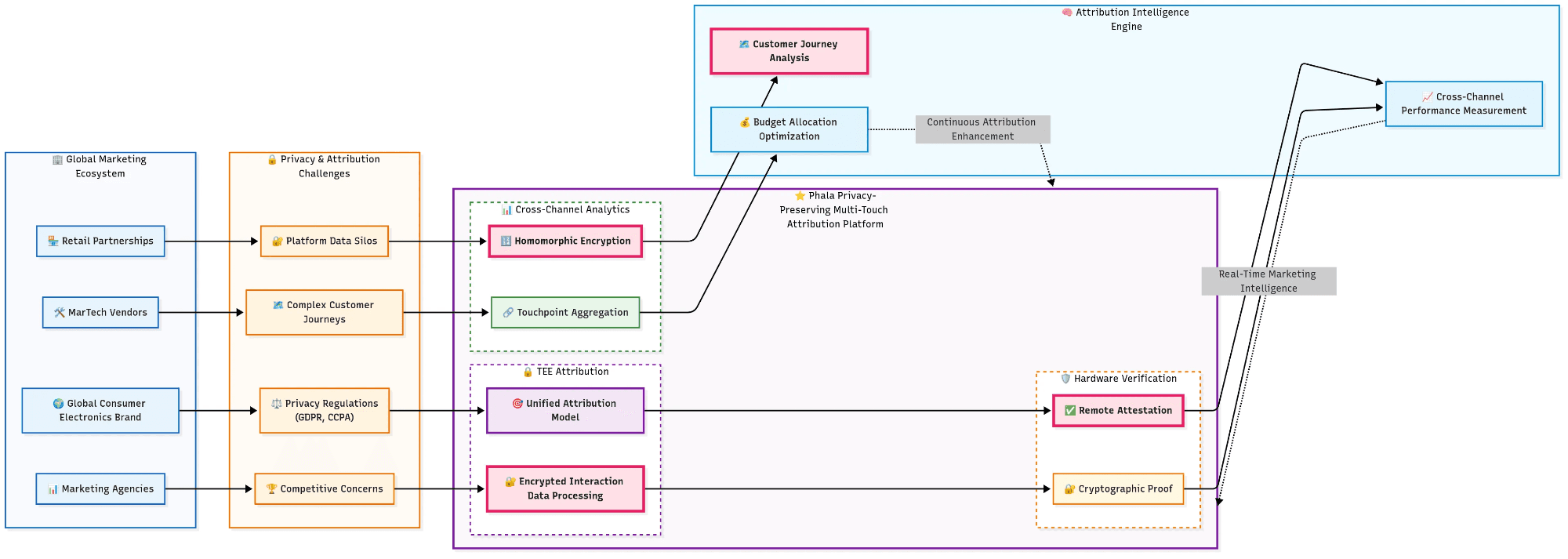
3.1 Privacy-Preserving Multi-Touch Attribution Platform
Best Practice Industry: Cross-Platform Marketing + AI + SaaS
Target Applicable Enterprises: Global brands with complex customer journeys, agencies managing multi-client campaigns, retail partnerships requiring shared attribution, marketing technology vendors serving regulated industries.

Challenge
A global consumer electronics manufacturer needed to measure marketing effectiveness across digital advertising, traditional media, retail partnerships, and owned channels. However, privacy regulations (GDPR, CCPA), competitive concerns among retail partners, and platform data silos made comprehensive attribution impossible through conventional measurement approaches.
Solution Highlights
TEE-Based Attribution Modeling: Implementation of multi-touch attribution algorithms within trusted execution environments (TEEs), enabling each marketing channel to contribute encrypted interaction data to a unified attribution model. Raw customer data never leaves each organization's security perimeter while enabling comprehensive journey analysis.
Secure Cross-Channel Analytics: Advanced cryptographic protocols aggregate customer touchpoints across paid media, owned media, and retail partners using homomorphic encryption within confidential computing enclaves. This prevents any participant from accessing others' proprietary customer data while enabling collaborative attribution insights.
Hardware-Verified Campaign Measurement: Each attribution node operates within verified TEEs providing cryptographic proof of system integrity. Remote attestation enables marketing partners to validate that others use approved measurement software before sharing interaction data, creating mathematically guaranteed trust in multi-party attribution.

Results and Impact
The privacy-preserving attribution implementation enabled the manufacturer to achieve substantially more accurate attribution modeling compared to single-channel measurement approaches, while significantly reducing wasted ad spend through better budget allocation. Privacy computing made this comprehensive measurement possible by providing mathematical guarantees that competitive customer information would remain protected throughout the attribution process.
3.2 Confidential Audience Intelligence Platform
Best Practice Industry: Audience Analytics + AI + SaaS
Target Applicable Enterprises: Media publishers monetizing first-party data, advertising agencies creating custom audiences, retail media networks, social media platforms serving enterprise advertisers.

Challenge
A premium media publisher network required advanced audience analytics capabilities to compete with walled garden platforms while maintaining reader privacy and editorial independence. Traditional audience segmentation approaches exposed individual reader behavior to advertising partners, creating privacy risks and reader trust concerns.
Solution Highlights
Confidential Audience Segmentation: Advanced machine learning models deployed within confidential computing enclaves that process reader behavior data without exposing individual interactions to advertising partners. Hardware-level isolation ensures reader privacy while enabling sophisticated audience insights.
Secure Lookalike Modeling: Privacy-preserving federated learning protocols enable advertiser first-party data to be combined with publisher audience data for lookalike audience creation. Local model training occurs within each organization's TEE environment while contributing to shared model improvement.
Encrypted Audience Activation: Cryptographic audience matching protocols enable advertisers to activate custom audiences across publisher properties without sharing customer lists or exposing campaign targeting strategies to competitors.

Results and Impact
The implementation enabled the publisher network to achieve notable increases in programmatic CPMs through premium audience products while maintaining strong reader approval for privacy practices. Privacy computing made advanced audience monetization possible by providing mathematical guarantees that reader privacy would be protected throughout the analytics and activation process.
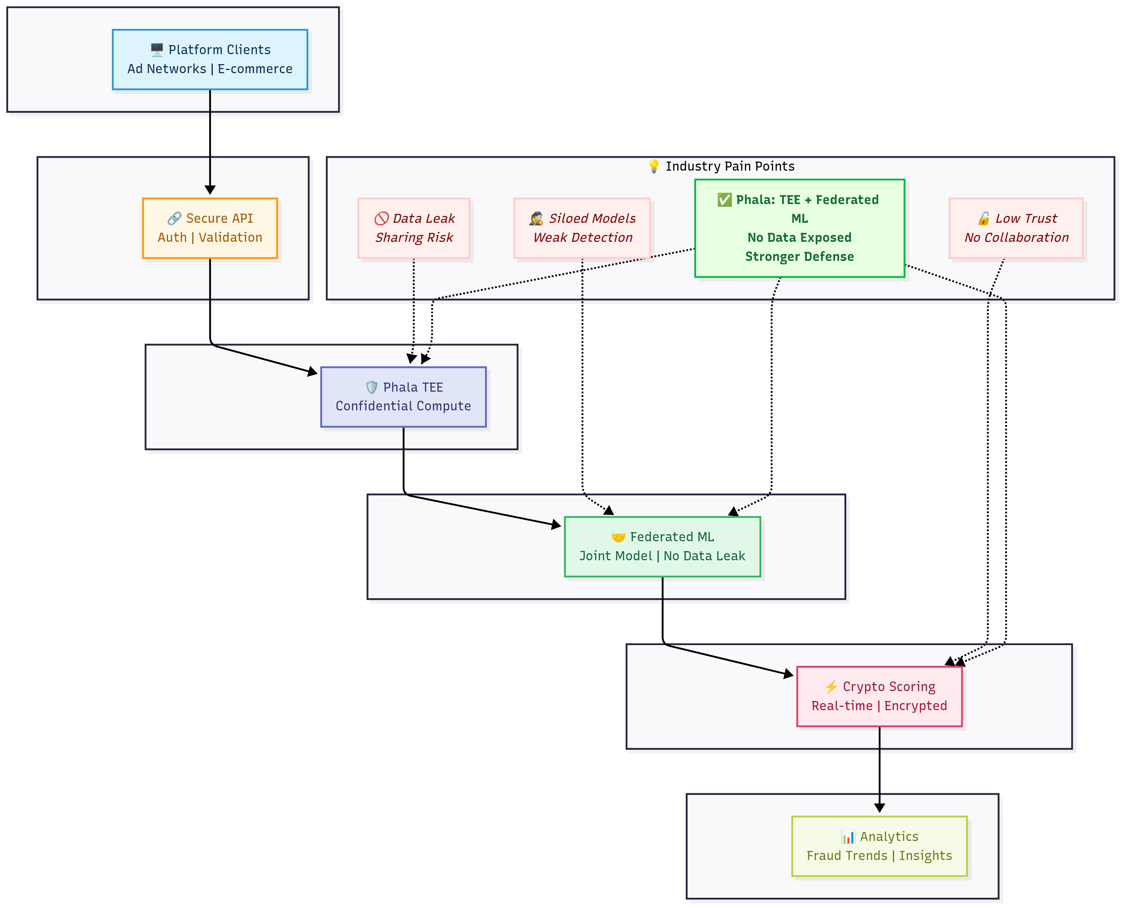
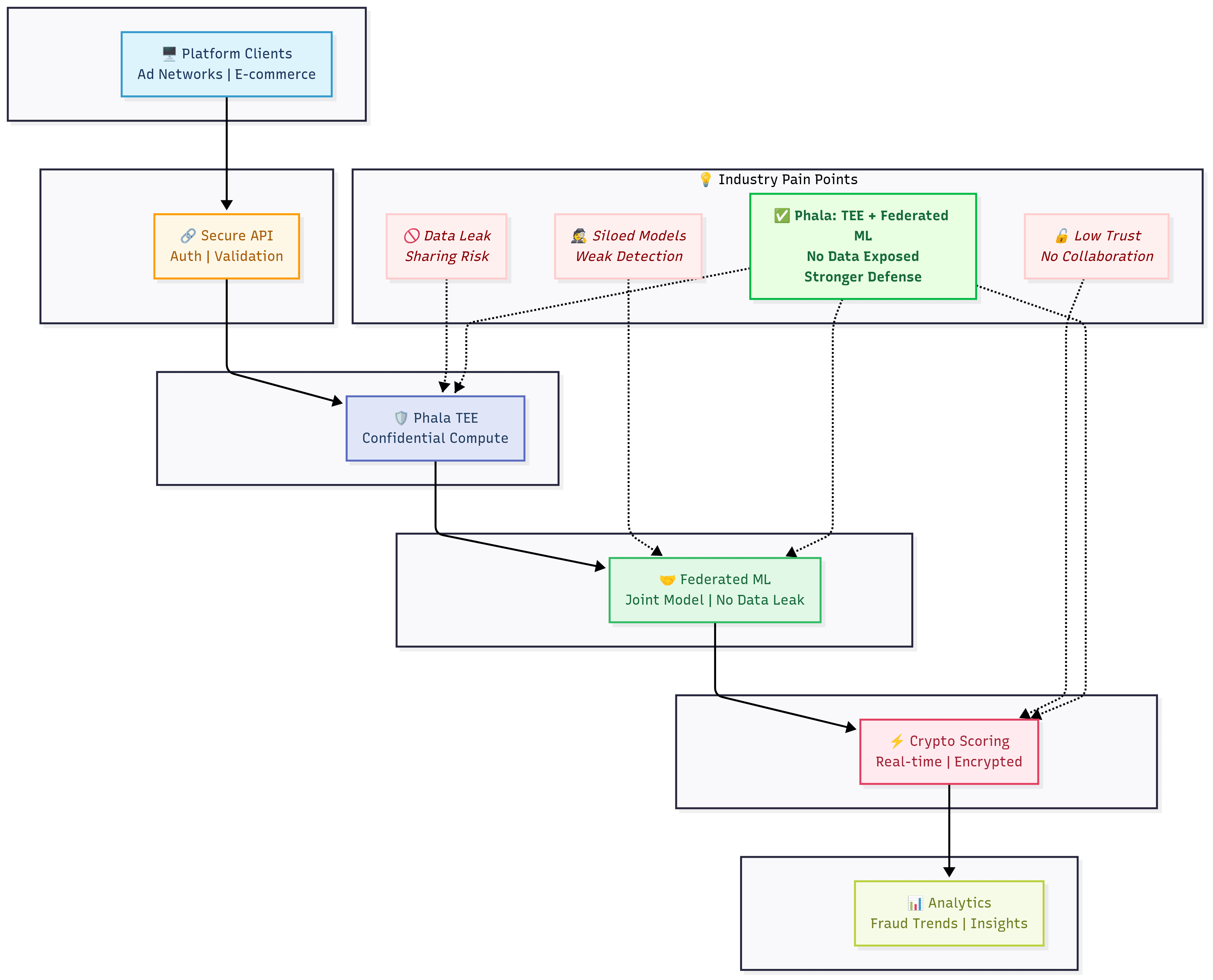
3.3 Collaborative Fraud Detection Network
Best Practice Industry: Marketing Security + AI + SaaS
Target Applicable Enterprises: Digital advertising platforms, affiliate marketing networks, e-commerce marketplaces, mobile app advertising ecosystems, performance marketing agencies.

Challenge
Digital advertising platforms across the ecosystem needed to collaborate on fraud detection to combat sophisticated bot networks and click farms, but sharing fraud intelligence traditionally required exposing sensitive campaign data, customer information, and proprietary detection algorithms to competitors.
Solution Highlights
TEE-Based Threat Intelligence Sharing: Fraud detection algorithms operate within trusted execution environments enabling platforms to share fraud indicators and behavioral patterns without exposing individual campaign data or customer information. Hardware-protected boundaries ensure competitive intelligence remains confidential.
Federated Fraud Model Training: Advanced machine learning models trained across multiple advertising platforms using federated learning protocols within TEEs. Each platform contributes to fraud detection model improvement while maintaining proprietary data protection and algorithm confidentiality.
Real-Time Collaborative Scoring: Cryptographic protocols enable real-time fraud scoring based on cross-platform intelligence while preventing platforms from accessing competitors' traffic patterns or campaign performance data.
SMB-Optimized Deployment: Lightweight TEE implementations enable smaller marketing agencies and regional advertising networks to participate in collaborative fraud detection without enterprise-scale infrastructure investments. Cost-effective deployment models democratize access to advanced fraud protection previously available only to major platforms.

Results and Impact
The privacy-preserving fraud detection network achieved substantial reductions in fraudulent activity across participating platforms while improving legitimate campaign performance. Smaller participants achieved disproportionate benefits, with regional networks experiencing significant fraud reduction through access to enterprise-grade threat intelligence. Privacy computing made industry-wide fraud collaboration possible by providing mathematical guarantees that competitive business data would remain protected throughout the threat intelligence sharing process.
3.4 Privacy-Preserving Marketing Mix Modeling Platform
Best Practice Industry: Marketing Analytics + AI + SaaS
Target Applicable Enterprises: Consumer packaged goods companies, automotive manufacturers, financial services firms, retail chains, pharmaceutical companies requiring comprehensive marketing measurement, mid-market brands with limited analytics resources

Challenge
A global consumer packaged goods manufacturer needed to optimize marketing investments across traditional media, digital advertising, retail partnerships, and promotional activities. However, combining data from media partners, retailers, and internal systems traditionally required exposing sensitive sales data, competitive pricing strategies, and promotional effectiveness to external analytics providers.
Solution Highlights
Confidential Marketing Mix Analysis: Marketing mix modeling algorithms deployed within confidential computing enclaves that process sales data, media exposure, and promotional activities without exposing individual market performance or competitive strategies. TEE isolation ensures business intelligence remains protected while enabling comprehensive optimization.
Secure Multi-Source Data Integration: Privacy-preserving protocols combine data from media measurement providers, retail partners, and internal systems using cryptographic techniques that prevent any single party from accessing complete business intelligence while enabling unified modeling.
Mid-Market Accessibility: Modular deployment options enable smaller brands to access sophisticated marketing mix modeling without enterprise-scale data infrastructure. Shared TEE resources reduce costs while maintaining individual data isolation, making advanced analytics accessible to organizations with limited budgets

Results and Impact
The implementation enabled meaningful improvement in marketing ROI through better cross-channel optimization while maintaining complete confidentiality of competitive business intelligence. Mid-market participants achieved comparable optimization benefits at substantially lower cost compared to traditional consulting approaches. Privacy computing made comprehensive marketing mix modeling possible by providing mathematical guarantees that sensitive business data would remain protected throughout the analytics process.
3.5 Retail Media Privacy Computing Platform
Best Practice Industry: Retail Media + AI + SaaS
Target Applicable Enterprises: Grocery retailers, e-commerce marketplaces, specialty retailers, pharmacy chains, department stores monetizing customer data through advertising, regional retail chains and local business networks

Challenge
A major grocery retailer wanted to create a retail media network that could compete with Amazon and Walmart while respecting customer privacy and maintaining supplier relationships. Traditional retail media approaches required sharing customer purchase data with brand advertisers, creating privacy concerns and potential conflicts with existing supplier partnerships.
Solution Highlights
Regional Business Network Enablement: Privacy computing enables smaller regional retailers to create collaborative networks with complementary local businesses, democratizing access to sophisticated audience analytics traditionally available only to large national retailers. TEE-based collaboration allows local restaurants, entertainment venues, and service providers to share customer insights without exposing competitive data, creating network effects that help regional businesses compete effectively with national platforms.
TEE-Protected Customer Analytics: Customer purchase behavior and demographic data processed within trusted execution environments enabling sophisticated audience insights without exposing individual customer information to brand advertisers. Hardware-level isolation ensures customer privacy while maximizing advertising effectiveness.
Confidential Campaign Measurement: Advertising campaign performance measured using privacy-preserving attribution that connects advertising exposure to purchase outcomes without revealing customer identities or detailed shopping patterns to competing brands.
Secure Supplier Collaboration: Privacy-preserving analytics enable suppliers to optimize product placement and promotional strategies using aggregated customer insights while maintaining competitive confidentiality and customer privacy protection.
Cost-Effective Deployment for SMBs: Shared infrastructure models enable smaller retailers to access enterprise-grade privacy computing capabilities without prohibitive upfront investments. Multi-tenant TEE architectures maintain strict data isolation while reducing per-participant costs significantly compared to individual deployments.

Results and Impact
The privacy-first retail media platform generated substantial new advertising revenue while maintaining strong customer approval for data usage practices. Regional networks of local businesses achieved meaningful improvements in customer acquisition efficiency through collaborative audience development, demonstrating that privacy computing levels the competitive playing field for smaller enterprises. Privacy computing made retail media monetization possible by providing mathematical guarantees that customer privacy and supplier confidentiality would be protected throughout the advertising ecosystem, while enabling smaller businesses to access capabilities previously exclusive to major retailers.
4. Technical Deep Dive: Privacy Computing Technologies for Marketing
Privacy computing enables marketing organizations to maintain cryptographic control over sensitive consumer and business data even when analytics processing occurs on third-party infrastructure, addressing regulatory requirements while enabling cloud-scale marketing analytics capabilities.
Confidential computing represents a fundamental paradigm shift that extends encryption protection to data during processing—addressing the last remaining vulnerability in traditional marketing technology security models. While conventional approaches protect data at rest and in transit, they require decryption during computation, creating exposure windows that privacy computing eliminates.
Hardware-Based Security Foundation:
Modern processors from Intel (SGX, TDX), AMD (SEV), and ARM (TrustZone) provide trusted execution environments (TEEs) that create hardware-enforced isolation boundaries specifically optimized for marketing analytics workloads. These processors deliver:
- Cryptographic guarantees independent of software security measures for marketing data processing
- Remote attestation capabilities enabling verification of marketing analytics environment integrity
- Zero-trust architectures where marketing data security derives from verifiable technical properties rather than policy promises
Marketing Data Sovereign Architecture
Privacy computing enables marketing organizations to maintain cryptographic control over consumer and campaign data even when processing occurs on third-party marketing technology infrastructure. This capability directly addresses regulatory requirements for data sovereignty while enabling access to cloud-scale marketing analytics resources—transforming the traditional trade-off between compliance and marketing effectiveness into a competitive advantage.
Marketing Data Clean Room Implementation
Marketing data clean rooms enable privacy-preserving collaboration where multiple marketing organizations analyze combined consumer and campaign datasets without exposing underlying data to participants. Modern implementations use trusted execution environments for mathematical isolation, with computation in hardware-protected enclaves that prevent data exfiltration while enabling joint marketing analytics.
Advanced techniques including differential privacy and k-anonymity provide additional statistical privacy guarantees against inference attacks, transforming competitive marketing data sharing from trust-based arrangements into cryptographically verified processes that unlock cross-organizational consumer insights while maintaining complete data sovereignty.
5. Phala Enterprise Solution: Bridging Technical Innovation and Marketing Value
5.1 Comprehensive Marketing Security Architecture
Phala's enterprise-grade confidential computing platform addresses four critical security gaps that traditional marketing technology environments cannot solve through integrated security pillars specifically designed for marketing analytics:
1. Marketing Data Trust Measurement: Creates an unbroken verification chain from hardware microcode through BIOS, operating system, runtime environment, to marketing analytics applications—providing end-to-end software supply chain verification for consumer data processing comparable to the highest security standards.
2. Zero-Trust Marketing Network Architecture: Implements transparent end-to-end encryption for all marketing data communications with unique cryptographic keys per analytics workload, preventing network compromise cascades while maintaining operational simplicity for marketing teams.
3. Hardware-Level Consumer Data Protection: Maintains encryption throughout the entire consumer data lifecycle, including during computation within TEE environments, addressing the fundamental weakness of in-memory data exposure that enables devastating consumer privacy breaches.
4. Multi-Party Marketing Verification System: Phala's breakthrough approach implements marketing consortium networks for immutable security attestation verification. This creates independently auditable proof of system integrity that satisfies the most stringent privacy compliance requirements—enabling marketing organizations to demonstrate rather than merely claim their privacy protection capabilities to regulators, auditors, and enterprise customers.
5.2 Marketing-Optimized Integration and Deployment Strategy
Seamless Marketing Operations Integration:
Marketing Technology Compatibility: Full integration with existing marketing automation platforms, customer data platforms, advertising technology, and analytics tools
Campaign-Centric Deployment Model: Configuration phase for marketing infrastructure setup, production phase allowing only verified marketing workloads with campaign-specific privacy controls
Marketing Team Experience: Standard marketing technology workflows remain unchanged, minimizing learning curves and migration costs for marketing teams
Phased Marketing Implementation Roadmap:
Phase 1: Marketing Assessment & Foundation (Months 1-3)
- Comprehensive consumer data classification and marketing threat modeling
- Marketing technology selection aligned with privacy compliance objectives
- Marketing pilot project identification and governance framework establishment
Phase 2: Marketing Pilot Implementation (Months 4-8)
- Limited scope deployment with marketing performance baseline establishment
- Marketing privacy policy development and testing
- Campaign lessons learned documentation and optimization planning
Phase 3: Scaled Marketing Deployment (Months 9-18)
- Extension across additional marketing applications and customer touchpoints
- Marketing process automation and marketing team training programs
- Integration with enterprise marketing technology management systems
Phase 4: Advanced Marketing Capabilities (Months 19-24)
- Federated learning and advanced marketing analytics deployment
- Cross-partner marketing verification framework implementation
- Strategic planning for ecosystem-wide privacy computing adoption across marketing operations
6. Strategic Implementation and Competitive Transformation in Marketing
6.1 Marketing Business Value Across Stakeholder Categories
Privacy computing fundamentally transforms how marketing organizations approach regulatory compliance and competitive positioning by replacing policy-based privacy assurances with mathematical guarantees. This creates unprecedented competitive advantages across three critical marketing stakeholder categories:
Marketing Regulatory Compliance: Cryptographic verification satisfying GDPR, CCPA, HIPAA, and emerging AI governance requirements for marketing applications through technical demonstration rather than policy documentation
Secure Multi-Party Marketing Collaboration: Enable cross-organizational consumer data sharing without compromising data sovereignty for competitive marketing intelligence
Marketing Risk Mitigation: Hardware-level isolation eliminates insider threats while immutable verification logs provide audit readiness for marketing compliance
Marketing Technology Provider Differentiation:
- Verifiable Privacy Guarantees: Demonstrate rather than merely assert consumer privacy capabilities through mathematical verification
- Competitive Advantage: Convert hardware-level security into measurable marketing business value propositions
- Market Expansion: Enable new marketing use cases requiring absolute consumer data confidentiality in regulated industries
Marketing Service Provider Advantages:
- Enhanced Security Posture: Cryptographic proof of marketing application and consumer data integrity addressing enterprise adoption barriers
- Cross-Platform Marketing Portability: Consistent security guarantees across different marketing environments and jurisdictions
- Zero-Trust Marketing Architecture: Enable secure marketing operations in untrusted environments while maintaining full campaign functionality
6.2 Strategic Marketing Implementation Framework for Competitive Advantage
Immediate Marketing Market Opportunities:
The convergence of privacy regulation evolution, consumer expectations, and competitive dynamics creates unprecedented opportunities for marketing organizations implementing privacy computing capabilities. Early adopters are capturing:
Premium Marketing Market Access: High-value customer segments requiring mathematical privacy guarantees for consumer data, particularly in healthcare marketing, financial services marketing, and government sector marketing where privacy computing provides significant competitive differentiation
First-Mover Marketing Advantages: Privacy-enabled marketing organizations are securing long-term customer relationships and premium pricing through demonstrated consumer privacy capabilities that traditional marketing approaches cannot match
Marketing Regulatory Leadership: Proactive compliance positioning as privacy requirements continue evolving, with privacy computing establishing marketing organizations as industry leaders in consumer data protection standards
Marketing Investment Prioritization Framework:
High-Impact Marketing Use Cases: Focus on marketing applications with clear business benefits and regulatory requirements for consumer data protection
Marketing Partnership Strategy: Leverage specialized privacy computing expertise while building internal marketing capabilities
Marketing Skills Development: Critical investment determining long-term success and operational sustainability for privacy-preserving marketing operations
6.3 Call to Action: Seizing the Privacy Computing Advantage in Marketing
Privacy computing represents both a fundamental marketing opportunity and competitive necessity. The evidence demonstrates that marketing organizations successfully implementing privacy computing capabilities will capture high-value markets and partnership opportunities that define tomorrow's privacy-first marketing economy.
Next Steps for Marketing Leaders:
- Conduct Comprehensive Marketing Assessment: Evaluate current consumer data privacy posture against regulatory requirements and competitive positioning needs in marketing
- Engage Marketing Technology Partners: Understand available privacy computing options and develop preliminary implementation plans focused on marketing business requirements
- Begin Marketing Skills Development: Invest in internal capabilities for privacy computing implementation and operations specific to marketing applications
The Future Competitive Marketing Landscape:
The future of marketing will be defined by organizations that successfully balance innovation with consumer privacy protection. Privacy computing technologies provide the foundation for this balance, enabling continued marketing growth and innovation while meeting the highest standards of consumer data protection.
Marketing organizations that act decisively to implement privacy computing capabilities today will be best positioned for success in the evolving digital marketing economy—transforming regulatory compliance from a cost burden into a competitive advantage that opens new markets, enables premium pricing, and builds unassailable customer trust through mathematical guarantees rather than policy promises.
About Phala Network: Leading provider of privacy computing solutions enabling marketing organizations to harness AI power while maintaining complete consumer data sovereignty and regulatory compliance. Contact our marketing solutions team to begin your privacy computing transformation and capture the competitive advantages that mathematical privacy protection delivers to modern marketing operations.