We’re excited to announce a strategic partnership between Phala Network and OODA AI (oodash Group AB trading under the ticker $OODA), a Nasdaq-listed (Nasdaq First North Growth Market) AI Company with global operations focused on AI Applications, API:s and Agents—offering GDPR-grade data security and decentralized AI computing.
This collaboration brings together two technology leaders with a shared commitment to building the infrastructure for Safe AGI—combining confidential computing, decentralized GPU networks, and verifiable AI inference.
A Shared Vision for Confidential, Decentralized AI
The partnership sets the foundation for deep technical and commercial collaboration aimed at integrating confidential AI inference into OODA AI’s ecosystem. By leveraging Phala’s expertise in secure compute infrastructure and OODA AI’s vision for distributed AI tooling, the partnership will drive forward a decentralized compute mesh that is scalable, privacy-preserving, and cryptographically verifiable.
Secure GPU Compute for AI Models
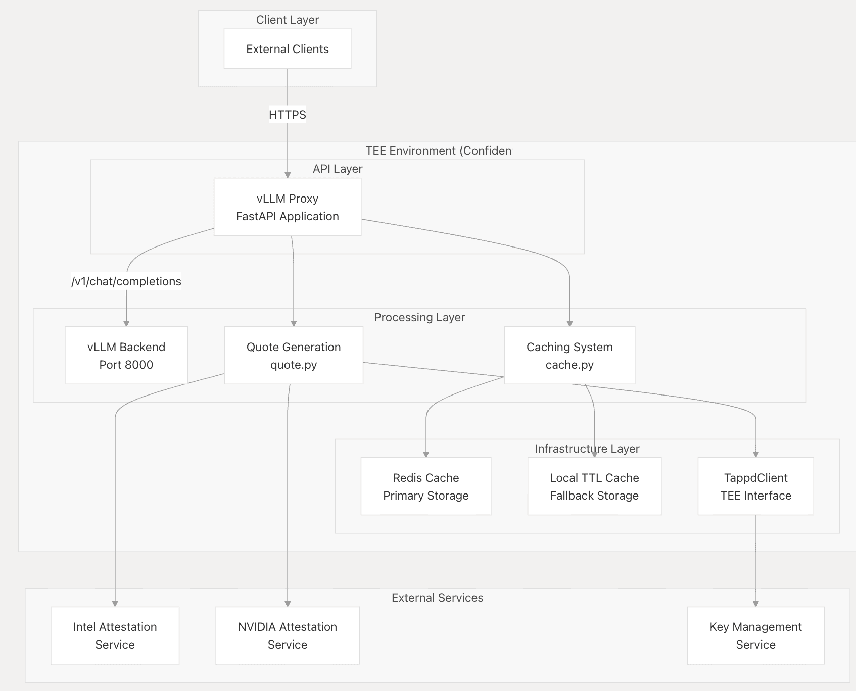
Phala will support OODA AI’s model workloads by providing TEE-secured GPU compute, ensuring privacy, performance, and integrity through hardware-backed attestation.
Confidential Inference Environment Setups

Phala will also help OODA AI deploy its private-ml-sdk on bare-metal infrastructure, enabling production-grade confidential inference pipelines. These environments will:
- Operate inside TEEs like IntelTDX and Nvidia Confidential Compute configurations,
- Offer signed, auditable attestations that confirm the integrity of AI runtimes,
- Serve as the foundation for scalable AI deployments in regulated and privacy-sensitive sectors.
Advancing Safe AGI Through Joint Research
Our collaboration extends beyond infrastructure into cutting-edge joint research and development:
Zero-Trust Attestation Verification
Phala and OODA AI will explore TEE-zk-proof-based verification of attestation reports, ensuring that TEEs running on CPU and GPU hardware can prove their trustworthiness—without revealing sensitive internal details. OODA AI is advancing this effort as part of its broader zero-knowledge infrastructure work with Midnight, a privacy-centric blockchain within the Cardano ecosystem that serves as the on-chain verification layer for these proofs.
This involves:
- Wrapping Phala’s Rust-based DCAP verifier into zkVM,
- Supporting NVIDIA’s GPU JWT-based attestations,
- Aligning on a privacy-preserving trust model for global decentralized compute.
Designing a Decentralized Inference Layer

We’re co-designing a verifiable decentralized inference system, where independent GPU node operators can:
- Deploy trusted TEEs (Intel TDX + Nvidia H100/200 GPUs),
- Load verified AI models and runtimes,
- Generate zk-verified attestation proofs,
- Commit inference records on-chain, and
- Earn crypto rewards for their contributions.
This system draws heavily from Phala’s experience with blockchain-level confidential compute and OODA AI’s pursuit of scalable, privacy-first AI infrastructure.
Together, we’re advancing safe AGI by deploying AI models in TEE-secured environments and co-developing zk-based attestation mechanisms for both CPU & GPU infrastructure.
Ecosystem, Community & Outreach
Beyond technology, this partnership is about fostering a shared ecosystem. Phala and OODA AI will engage in:
- Open-source collaboration and knowledge exchange,
- Showcasing real-world use cases and integrations.
We’re committed to building in the open and welcoming contributions from across the AI, Web3, and confidential computing communities.
Executive Commentary
“This partnership with Phala is a major step forward in building a truly decentralized, global confidential AI compute layer. By joining forces, we’re combining deep expertise in confidential computing with our mission to build a decentralized inference layer that is both verifiable and accessible.” — Arli Charles Mujkic, CEO of OODA AI
“This partnership shows what’s possible when Web3 infrastructure meets cutting-edge AI. Privacy, decentralization, and AI can thrive together. By working with OODA AI, we are pushing confidential computing toward real-world AI adoption and are proud to contribute our infrastructure and expertise.” — Marvin Tong, CEO of Phala Network
What’s Next?
Our teams are already kicking off technical collaboration—setting up secure inference infrastructure, aligning on system architecture, and advancing integration milestones. Regular working sessions will guide this long-term collaboration toward its goal: enabling trustless, safe AGI on decentralized infrastructure.
Learn more at www.phala.network, OODA AI: www.ooda.ai
Follow @PhalaNetwork and @OODA_AI_ for ongoing updates.
